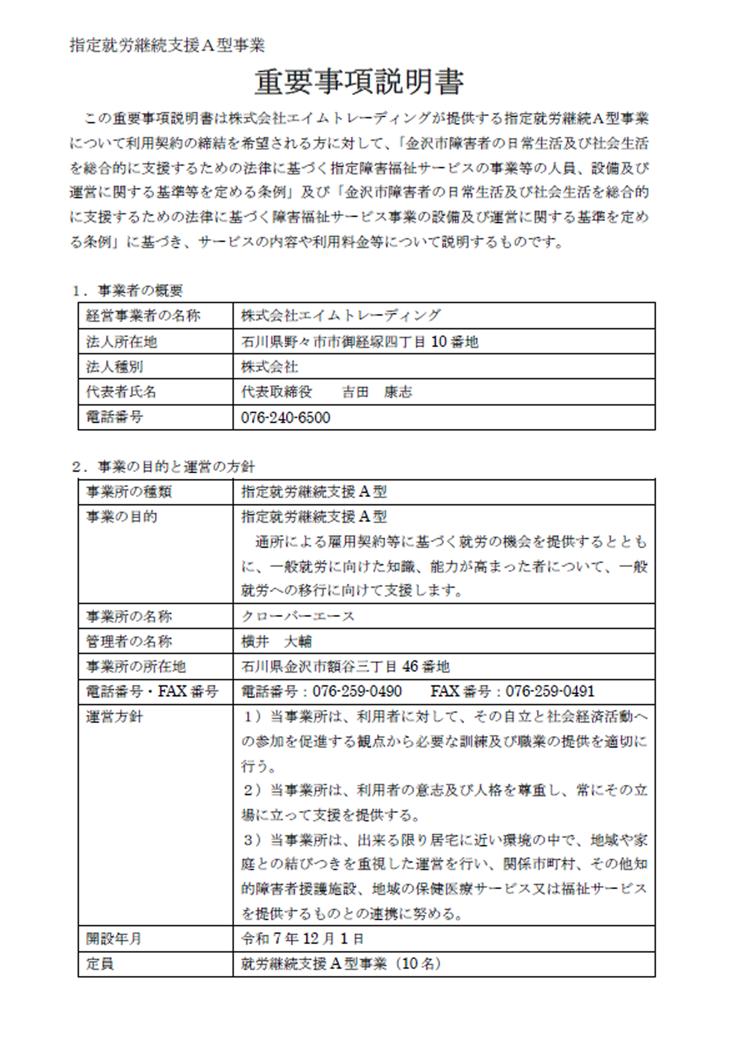
就労継続支援A型事業所 クローバーエース
メインビジュアル

新しい始まりと創造性と幸運を
働く喜びをここから一緒に…

安心できる環境で、自立への確かな一歩をサポートします。

クローバー タイムライン

(お知らせ・活動報告)

一覧を見る

まだタイムラインの投稿がありません。

About Us

一人ひとりの「働きたい」に、
全力で寄り添います。

クローバーエースは、障がいのある人もない人も互いに支え合い、地域で豊かに暮らせる社会を目指します。
同じ職場で働く仲間として、一人ひとりの「働きたい」に寄り添います。

Philosophy

企業理念

1

利用者主体の店舗運営を通じてノーマライゼーション社会の実現を目指し、豊かで健康な未来社会に貢献します。

2

働く人々が夢と生きがいを持てる協調集団を目指します。

3

明るく元気で楽しい職場環境を整え、利用者にとって自身が社会の一員であるという認識を持てるよう支援します。

事業内容・特徴

無理のない作業内容

適性に合わせ、一人ひとりのペースで進められる作業をご用意しています。

アットホームな環境

相談しやすいスタッフが常駐。困った時はいつでもサポートします。

アクセス良好

バス停から徒歩5分。駐車場も完備しており、通いやすい立地です。

リネン作業

施設内就労:リネン業務

大型洗濯乾燥機を使ったタオルの洗濯・たたみ作業。手順が明確で集中しやすい環境です。

清掃業務

施設外就労:清掃業務

提携フィットネスクラブの浴室清掃。現場での実践的なスキルを磨けます。

1日のスケジュール

施設内:リネン業務の一日

09:00ラジオ体操・始業

09:15洗濯機回し・回収・たたみ

12:00お昼休憩(60分)

13:00午後の作業(たたみ等)

15:30清掃・日誌記入

16:00退所

施設外:清掃業務の一日

09:00ラジオ体操・準備

09:15現場へ出発・清掃開始

12:00休憩(60分)

13:00清掃・片付け

15:30事業所戻り・日誌記入

16:00退所

✨ 就労時間 8:30〜17:30 も対応可能です ✨

ご利用までの流れ

1
見学

ご本人やご家族と一緒に、まずは事業所を見学に来てください。

2
面接

利用希望を伺い、5日間の体験日程を決定します。ハローワークの紹介状と履歴書をご持参ください。

3
体験利用

5日間の体験利用を行います。実際の作業や事業所の雰囲気を体験してください。

4
申請

市町村に障害福祉サービス受給者証を申請し、発行を受けます。

5
利用開始

受給者証発行後、正式に利用開始となります!

事業所概要・情報公開

事業所番号
1710106079
スコア表
新設のため現在は80~105点となります。
協力医療機関
野々市なずな診療所
利用定員 / 食事・送迎
10名 / 食事提供なし・送迎なし
受付時間
8:30~17:30
電話番号
076-259-0490
070-1456-2682

アクセス

就労継続支援A型事業所 クローバーエース

〒921-8147 石川県金沢市額谷3-46

🚗 駐車場完備 / 🚌 北鉄バス「額谷」バス停より徒歩5分

お問い合わせ

見学・体験のご相談など、お気軽にお問い合わせください。

📞 076-259-0490